《玉枢宝经》全称《九天应元雷声普化天尊说玉枢宝经》,约出于宋代,是著名的道教经典。 按道经记载,九天应元雷声普化天尊为高上神霄玉清真王长生大帝之化身。《无上九霄玉清大梵紫微玄都雷霆玉经》说:昔在劫初,玉清神母元君是浮黎元始天尊之后,长子为玉清元始天尊,其第九子位为高上神霄玉清真王长生大帝,专制九霄三十六天。 白玉蟾注《玉枢宝经》说:自浮黎元始天尊生九子,玉清真王化生雷声普化天尊。 《雷霆玉枢宥罪法忏》说:恭惟九天应元雷声普化天尊,号应九天贞明之大圣,寔乃玉清真王之化身。
宋元以降,《玉枢宝经》在中国广泛流传,影响深远。明世宗和明神宗都曾亲自为该经重刊本作序,推崇备至。大约在明代,集注本《玉枢宝经》传入朝鲜。集注本题海琼白真人注,祖天师张真君解义,五雷使者张天君释,纯阳孚佑帝君赞。海琼白真人即南宋道士白玉蟾,祖天师张真君即东汉创立道教的天师张道陵,五雷使者张天君为天上雷部神将之一,纯阳孚佑帝君即八仙之一的吕洞宾。
传入朝鲜的集注本《玉枢宝经》,于隆庆四年,1570在全罗道无等山安心寺首次刊板印刷。据载,昔日有朝鲜官员出使明朝,带回一部《玉枢宝经》,但只藏于家中,未予刊刻流传。后来此本为成均进士吴訒访得。吴訒去世后,经书被赠送给安心寺,该寺遂刊刻传世。此次刊本,缺变相首张及经文一张。 雍正十一年,1733,经宋梦三、徐斗枢等倡议,宁边妙香山普贤寺重刊,缺页如故。丙辰年,1736,偶然得到缺失的二张,始成全本。 光绪戊子,1888,金潝重校,在鸡龙山刊刻。
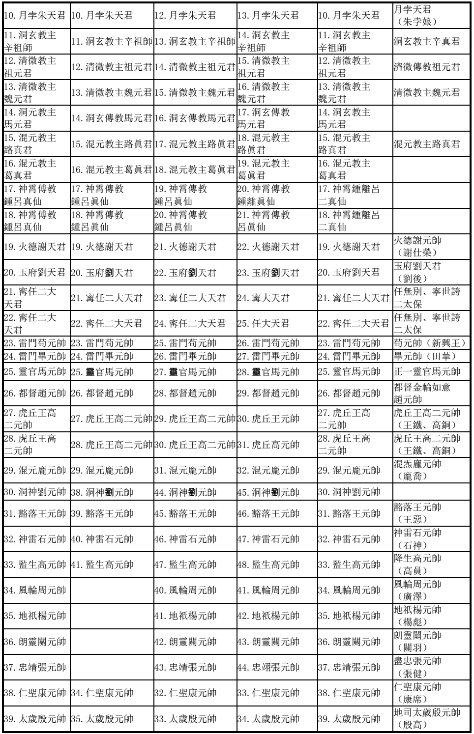
收入明代《道藏》的集注本《玉枢宝经》,没有神像。 但朝鲜刊刻的3个版本,都有神像。据日本学者三浦国雄教授《〈玉枢经〉的形成与传播》 一文的考察,与朝鲜刊本同一系统的还有英国大英图书馆藏本和日本天理大学图书馆藏本。笔者在中国国家图书馆古籍馆看到的一部清代刻本,也有神像。
据香港中文大学尹翠琪教授《道教版画研究:大英图书馆藏〈玉枢宝经〉四注本之年代及插画考》 一文的考证,大英图书馆藏本大约刊刻于明代永乐年间,1403-1424或以后。该本绘有45位神仙。笔者看到的中国国家图书馆古籍馆藏清代刊本,与大英图书馆藏本一样,也绘有45位神仙。笔者受大巡宗教文化研究所的委托研究朝鲜时代《玉枢宝经》里收录的48位神将 与大巡真理会《典经》里出现的48位神将 是否有共同之处时,据大巡真理会提供的资料发现,朝鲜时代一共有三个版本的《玉枢宝经》。1570年安心寺板有41将,1733年普贤寺板有47将,1888年鸡龙山板有48将。关于神像数目不同的原因,笔者尚不知晓。
明代余象斗编《北方真武祖师玄天上帝出身志传》(简称《北游记》中所载玄帝部将,与《玉枢宝经》中所载神将,相同者甚多。《北游记》卷四说,玉帝加封真武祖师为混元六天万法教主玉虚师相玄天上帝荡魔天尊,上管三十六员天将。御封玄帝部将有:神功妙济许真君,海琼白真君,东华教主,济微,应为清微传教祖元君,洞玄教主辛真君,清微教主魏元君,混元教主路真君,龟蛇封为水火二将,都督金轮如意赵元帅,关羽封为朗灵关元帅,新兴王、田华封为苟毕二元帅,张健封尽忠张元帅,庞乔封混炁庞元帅,副应封为纠察副元帅,正一灵官马元帅,朱彦夫封管打不信道朱元帅,李伏龙封先锋李元帅,催庐二将军,雨田封降妖辟邪雨元帅,邓成、辛江、张安封为邓、辛、张元帅,任无别、宁世夸封为二太保,刘后封为玉府刘天君,萧琼封为威灵瘟元帅,石神封为神雷石元帅,广泽封为风轮周元帅,谢仕荣封火德谢元帅,离娄、师旷封聪明二圣,康席封为仁圣康元帅,高员封为降生高元帅,孟山封为酆都孟元帅,王铁、高铜封为虎丘王、高二元帅,王恶封九州豁落王元帅,雷公封为九天霹雳大将军酆都章元帅,杨彪封地祇杨元帅,殷高封地司太岁殷元帅,铁头封为猛烈铁元帅,朱佩娘封为雷部雷母,朱孛娘封为月孛天君。 根据小说前文所述,此处所列神将遗漏了党归籍封为考校党元帅。
兹将《玉枢宝经》大英图书馆藏板、安心寺板、普贤寺板、鸡龙山板、中国国家图书馆藏板与《北游记》所载神将列表如下:
本文根据鸡龙山刊本,对48将的来历作初步的考察。该本人集署龙门归依臣赵复振编辑,可知系全真道龙门派传本。复字辈为全真道龙门派第14代。
笔者认为,《玉枢宝经》中的神像可分为两类:一是传法祖师,二是雷部将帅。传法祖师主要是道教神霄派、清微派的神仙和历史人物,如万法教主,即真武大帝、大法天师,即张道陵天师、神功妙济许真君,即许逊、海琼白真人,即白玉蟾、洛阳萨真人,即萨守坚、清微教主魏元君,即魏华存等。由于集注本《玉枢宝经》刊印于元代,其时全真道十分兴盛,因而《玉枢宝经》中又增加了全真道的祖师东华教主,即东华帝君王玄甫、钟吕真仙,即钟离权和吕洞宾。《玉枢宝经》中所列雷部将帅大多可在道教经典《道法会元》中查到。
虽然《北游记》影响巨大,但该书将大多数神将都描述成真武大帝收服的对象,因而都有一个由邪转正的过程,这不符合道教中的说法,乃小说家言,故本文所述各神将来历,不以之作凭据。
1、万法教主
万法教主即真武大帝。真武大帝又称玄天上天,其万法教主的称呼见于明代《道藏》。《清微神烈秘法》称万法教主玉虚师相紫皇太一天君, 《诸师圣诞冲举酌献仪》称万法教主玉虚师相玄天上帝, 《道法会元》卷四十一称万法教主紫皇天一天君玄天上帝, 卷八十二称万法教主紫皇玄天元圣仁威上帝。
真武,本名玄武,乃天上二十八宿中北方七宿之总名。后来玄武被视为北方黑帝的象征。 按照中国古代关于方位配五行的观念,北方属水,玄武被视为水神。宋真宗大中祥符五年,1012,为避赵宋圣祖赵玄朗名讳,改称玄武为真武。 在宋代,真武与天蓬、天猷、黑煞,翊圣一起被称为四圣,为四大护法神。真宗天禧二年,1018,诏加真武封号为真武灵应真君。 徽宗大观二年,加封佑圣真武灵应真君。 钦宗靖康元年,1126,再加号曰佑圣助顺真武灵应真君。 据元代刘道明《武当福地总真集》卷下称,有宋一代,真武封号累加至二十四字:北极镇天真武佑圣助顺灵应福德仁济正烈协运辅化真君。 元成宗大德七年,1303,加真武封号为元圣仁威玄天上帝。 此后,真武遂通称为真武大帝或玄天上帝。
《道藏》中所收《元始天尊说北方真武妙经》,谓古时有净乐国太子,不愿继承王位,入武当山修道四十二年,功成升天,奉玉帝敕命,镇守北方,统摄真武之位,以断天下妖邪。 《太上说玄天大圣真武本传神咒妙经》谓真武大帝为太上老君第八十二次化身。 《董真君实录》载,玉帝加封真武为太上紫皇天一真人、玉虚师相玄天上帝,领九天采访使职。
2、东华教主
东华教主,名王玄甫,系全真教,又称全真道所奉祖师。
《道藏》所收秦志安撰《金莲正宗记》,成书于1241年,序言中说,全真教源于东华,东华帝君,流于重阳,王重阳,派于长春,丘处机。 该书卷一载东华帝君传,谓帝君姓王,字玄甫,道号东华子。生有奇表,幼慕真风,白云上真见而爱之,称为天上谪仙,乃引之入山,授以道法。王玄甫精修三年,尽得其妙。韬光晦迹百余年,而世人不识。后授度门人正阳真人钟离权,全真之道由此滥觞,故立之以为全真第一祖。 这是目前所见较早记载东华帝君王玄甫生平事迹的文献。
元代道士赵道一所撰《历世真仙体道通鉴》,成书于1294年卷二十有王玄甫传,谓:上仙姓王,名玄甫,汉代东海人也。师白云上真得道,一号华阳真人。六月十五日降世,十月十六日上升,不记是何朝代。后传与钟离觉,即正阳子钟离权也。
元世祖至元六年,1269封东华教主为东华紫府少阳帝君,元武宗至大三年,1310加封东华紫府辅元立极大帝君。
白玉蟾一系的金丹派南宗的传人,亦将其师派上溯至东华帝君,或称作青华帝君,而其姓名,或作李亚,或作李喆。《法海遗珠》卷十四《追鹤秘法》认为李喆就是八仙之一的铁拐李。从该文所述钟离权、吕洞宾、刘玄英诸人的名号中有元世宗于至元六年,1269加封的内容,可知该文作于至元六年以后。而李简易于南宋景定五年,1264所撰《玉溪子丹经指要》,首列《混元仙派之图》,则将李铁拐列为吕洞宾的弟子。 因而,以铁拐李为东华帝君的说法,可能兴起较晚。但到了明清时期,此一说法却颇流行。明彭大翼《山堂肆考》,《四库全书》本卷一百五十说:按拐仙姓李,名孔目,有足疾,西王母点化升仙,封东华教主,授以铁拐一根。前往京师,度汉大将军钟离权,有功,加封紫府少阳帝君。全真道龙门派第十一代传人闵一得于清嘉庆年间所著《金盖心灯》,卷首载吕守璞所撰《道谱源流图》,也认为李亚是东华帝君,而将王玄甫称为西华帝君,似乎是要调和全真道南北宗的争论。原图在东华帝君旁注曰:姓李,名亚,字元阳,号小童君,春秋时人,元朝敕封全真大教主东华紫府辅元立极少阳帝君,《法箓》称铁师元阳上帝,世称铁拐李祖师。又列西华帝君,注曰:姓王名骀,字玄甫,春秋时人,元朝敕封帝君。 王骀乃《庄子德充符》中的人物,《道谱源流图》将其与王玄甫联系起来,不知有何依据。
《玉枢宝经》所载东华帝君图像,衣衫褴褛,腰间系一葫芦,可能是铁拐李。
3、大法天师
大法天师即东汉时期创立道教的天师张道陵。
晋代葛洪《神仙传》载,天师张道陵,字辅汉,沛国丰县人。本太学书生,博采五经。晚乃叹曰:此无益于年命。遂学长生之道,时年五十岁。得《黄帝九鼎丹经》,修炼于繁阳山。后于万山石室中得隐书秘文,及制命山岳众神之术。六十岁道成,闻蜀地民风淳朴,可以教化,且多名山,乃率弟子入蜀,隐居鹤鸣山中,遇太上老君授以道法。与诸天魔鬼战斗,夺二十四治,改为福庭。
《三国志张鲁传》说:张鲁字公琪,沛国丰人也。祖父陵,客蜀,学道鹄鸣山中,造作道书,以惑百姓,从受道者出五斗米,故世号米贼。米贼的说法,显然是当时统治者对兴起于民间的宗教的贬称。
唐代道士孟安排《道教义枢》卷二载:昔汉末,天师张道陵精思西蜀,太上亲降,汉安元年,142五月一日授以三天正法,命为天师,又付正一科术要道法文。其年七月七日,又授《正一盟威妙经》、三业六通之诀,重命为三天法师、正一真人。
后世道门中尊称张道陵为三天扶教大法师正一辅玄静应真君。
4、神功妙济许真君;7、旌阳许真君
神功妙济许真君与旌阳许真君是同一神仙,即道教净明派尊奉的祖师许逊。
据道书记载,许逊字敬之,晋代南昌人。少以射猎为业,一日入山射鹿,射中一只怀胎的母鹿,鹿胎从箭疮中堕出,母鹿舐其子,未竟而死。许逊怆然感悟,折弩而归,潜心修道。后举孝廉,于晋太康元年,280出任旌阳令,多有德政。岁大疫,死者十之七八,许逊以所授神方拯治,符咒所及,登时而愈。知晋室纷乱,乃弃官东归,在南昌地区传播孝道。据说许逊的教团有上百人规模,其中骨干有12人,后世称为十二真君。传说他们曾斗蛟斩蛇,为民除害。宁康二年,374许逊合家飞升,鸡犬悉去。
道门中尊称许逊为九州都仙太史高明大使至道玄应神功妙济真君。
5、弘济丘天师
丘,邱弘济天师之名见于明代小说《西游记》,与张道陵、葛玄、许逊一起被称为四大天师。如该书第一回载:邱弘济真人启奏道:万岁,通明殿外,有东海龙王敖广进表,听天尊宣诏。第六回载:至通明殿前,早有四大天师、赤脚大仙等众,俱在此迎着菩萨,即道玉帝烦恼,调遣天兵,擒怪未回等因。菩萨道:我要见见玉帝,烦为转奏。天师邱弘济即入灵霄宝殿,启知宣入。第三十一回载:早有张葛许邱四大天师问道:大圣何来?第五十八回载:直至灵霄宝殿,马元帅同张葛许邱四天师奏道。第八十七回载:邱洪济、张道陵与葛、许四真人引至灵霄殿下。
与张道陵、葛玄、许逊并列的邱弘济天师是何人?笔者查阅道经,发现是历史上有名的神仙浮丘公。元代道士陈致虚,字观吾,号上阳子《太上洞玄灵宝无量度人上品妙经注》卷下说:如天师、旌阳、浮丘真君之道备德隆,而皆为金阙之臣也。 这里明确把浮丘公与天师张道陵、许逊并列,而且指出他们都天上宫廷之臣。陈致虚《上阳子金丹大要》卷八说:至若七真五祖,慈悲接人,张、葛、许、浮丘诸祖师,乘时救劫,伺诏飞升者也。 这里张、葛、许、浮丘四人并列,已与《西游记》完全一致。此外,《无上九霄玉清大梵紫微玄都雷霆玉经》说:在昔元始天尊敕太清无上元君,令九州都仙太史高明大使,即许逊判雷霆泰省事,太上玉京太极左宫仙翁,即葛玄判雷霆玄省事,三天扶教辅元大法师,即张道陵判雷霆都省事,复以浮丘大仙签书雷霆三省事。 《太清道德显化仪》载泰玄上相张真君、天机上相葛真君、天枢上相许真君、佥书上相浮丘真君。 《道法会元》卷四十载:三天圣师泰玄上相正一真君,张道陵,太极仙公冲应孚佑真君,葛玄,九州都仙太史神功妙济真君,许逊,九天掌禄上卿浮丘真君。 这都是将浮丘公与张葛许三位天师并列,因此可以确定弘济丘天师就是浮邱公。但弘济之号出于何处,笔者尚未查到。
按,浮丘公是著名神仙王子乔的师父。《列仙传》载:王子乔者,周灵王太子晋也。好吹笙,作凤凰鸣。游伊、洛之间,道士浮丘公接以上嵩高山。
四十三代天师张宇初于永乐五年,1407作《华盖山三仙事实序》说:浮丘者,与容成子、黄帝游,周末授灵王太子晋,汉授诗于申公,与楚元王友,度王褒以仙,即古浮丘公也。
6、许静张天师
许静张天师,应为虚靖张天师,即三十代天师张继先。
张继先,1092-1127,字遵正,或说字嘉闻,又字道正,汉代天师张道陵后裔,北宋末著名道士。九岁袭教职。为人渊默寡言,相貌清癯白皙。宋徽宗四次召至京师,建醮内廷,赐号虚靖,一作虚静先生,视秩中散大夫,并赐昆玉所刻阳平治都功印。诏有司在开封东建崇道观,以安置张继先。又赐钱修缮龙虎山上清宫。张继先在京以符水为百姓驱邪疗病。徽宗遣使问道要,乃作《大道歌》以进。大观二年,1108还山,继游蜀、秦等地。丁未,1127,钦宗召赴阙,至泗州解化,享年三十六岁。 有《三十代天师虚靖真君语录》行世。
南宋楼钥有《恭题徽宗赐张继先御诗》,谓嘉定五年,1212太一宫知宫事易如刚以所藏徽宗皇帝赐虚靖先生张继先诗翰出示,求跋其后。楼钥对张继先颇为推崇,谓汉天师道成于蜀,而教传于龙虎山,至三十代而虚靖出,仙姿绝人,道术惊世,人谓天师复生,诚不为过。
8、海琼白真人
海琼白真人,即南宋道士白玉蟾。道教金丹派南宗实际创始人,又被奉为全真道南五祖之一。
元代道士赵道一所撰《历世真仙体道通鉴》卷四十九有白玉蟾传,谓:先生姓白,母以玉蟾名之,应梦也。字以阅众甫,一字如晦。本为福建人,因其祖父在琼州,今海南岛任官职,故生于海南,乃自号为海琼子。少年中秀才,成年后弃科举,游方外。师事金丹派传人陈楠,号翠虚,又号泥丸。当时士大夫欲以异科荐之,弗就。往来罗浮、武夷等名山,蓬头跣足而神清气爽。博洽儒书,究竟禅理。出言成章,文不加点,随身无片纸,落笔满四方。受上清箓,精通雷法。
《道法会元》卷一百四十七所载《洞玄玉枢雷霆大法》,则谓:宗师白真人,海琼人也,元姓诸葛,名猛。生而聪明,长而奇异。睹石火之无光,叹白驹之过隙,遂舍富贵而志慕神仙,混名曰白玉蟾,盖欲隐其姓名也。又谓白玉蟾路遇辛天君,得其传授洞玄玉枢雷法。并感叹说:白君得法于陈泥丸,得法于辛天君,皆神仙聚会,非偶然也。
按,白玉蟾弟子留元长在《海琼问道集序》中说,他于丁丑年春天遭遇真师海琼君,姓白讳玉蟾,或云海南人,疑其家于襄沔也。 传为白玉蟾另一弟子彭耜所撰《海琼玉蟾先生事实》则说:先生姓葛,讳长庚,字白叟,先世福之闽清人。 可见,关于白玉蟾的本名,他的弟子已有不同的说法。
白玉蟾是神霄雷法的重要传人。他不仅为《玉枢宝经》作注,亦为神霄派始祖王文卿所撰《玄珠歌》作注, 并为王文卿所传《汪火师雷廷奥旨》作序。 他本人则撰有《雷霆三帅心录》等著作。 他曾将《都天大雷玉书》传授给彭耜。 他又对弟子留元长说:今都天大雷,尽出神霄玉枢之上,谓之景霄大雷。景霄虽在神霄之下,乃元始驻跸之司。向者天真遣狼牙猛吏雷部判官辛汉臣,授之先师陈翠虚,翠虚以授于我,我今付子,子宜秘之。
9、洛阳萨真人
洛阳萨真人,即宋代道士萨守坚。洛阳疑为汾阳之误。
元代道士赵道一所撰《历世真仙体道通鉴续编》卷四有萨守坚传,谓萨真人名守坚,南华人,一云西河人,自称汾阳萨客。原本学医,误用药杀人,遂弃医,欲学道。闻三十代天师张继先及林灵素、王文卿三人道法高妙,遂往访之。出四川至陕西,路费已尽。正坐在一块石头上发愁,忽遇三位道人。一人授其咒枣术,咒一枣可取七文钱;一人授其棕扇一柄,曰:有病者扇之即愈;一人授其雷法。萨守坚至信州龙虎山天师府,投信,方知天师已羽化,而书信为天师亲笔。另外两人正是林灵素和王文卿。萨守坚曾焚毁一座要人以牲畜祭祀的城隍庙, 庙神王善跟踪十二年, 要趁其犯戒之时进行报复。萨守坚持戒谨严,王善无从下手,转而感化,为其护法部将。 王善即后来道观中的护法神王灵官。
《道法会元》卷二百四十一至二百四十三所收雷霆三五火车灵官王元帅秘法、豁落灵官秘法和南极火雷灵官王元帅秘法,都以萨守坚为传法祖师。
10、主雷邓天君
主雷邓天君为雷霆三帅,邓、辛、张之首。道经中称之为雷霆欻火律令大神炎帝邓天君,名燮,字伯温。《道法会元》卷八十描绘其形象是:赤发金冠,三目,青面,凤觜,肉翅,左手执钻,右手执槌,赤体珠缠络,手足皆五爪,上带金环,绿风带,红吊,衤+敦裙,两翼下二头,左主风,右主雨,遍体烈火,乘赤龙。 《法海遗珠》卷二十四载其形象是:青面,凤觜,银牙,朱发,蓝身,长百丈,右手雷锤,左手雷钻,生两肉翅,眼放光,足龙爪,飞行三界,吞啖鬼神。
关于邓天君的来历,据《道法会元》卷五十六、卷五十七所载,黄帝时有邓伯温,为统军领兵使,从黄帝战败蚩尤,封河南将军。大神见黄帝登天,遂弃位入武当山修行。因为曾经吃过人肉,不能升天。上帝念之,封于武当。因见世人不行忠孝,杀害日甚,侵欺日增,以强凌弱,以贵虐贱,遂日夜发愿,欲为神雷,代天诛伐此等恶人。念念不绝,怒气冲天,忽一日身体变化,状若蝙蝠,凤嘴银牙,两腋生出大翅,手足皆龙爪。遂飞游太空,吞啖精怪,斩伐妖龙。上帝封为律令神,隶属神雷。其雷于五月五日午时升入南宫火铃之宅。
《道法会元》说,此神威力最大,劫坏之时,以两翼鼓动四溟之水,翻浸昆仑之丘,崩倒山河大地。 又载:此神喜饮鹅血,当图其形供养。祷之随意,灵验莫可测度。无鹅血,以羊血代之。又有欻火神符,能断鬼祟,治救百病,祛剪瘟疫。悬于厅堂门户,镇宅消灾,辟除百恶。
11、判府辛天君;14、洞玄教主辛祖师
判府辛天君与洞玄教主辛祖师是同一神仙。他既是雷霆三帅之一,又是将洞玄雷法传至人间者,故被尊为祖师。
辛天君在道经中称为雷霆正令青帝辛天君、雷霆正令都督尚书辛天君、掌雷霆火光银牙耀目提点三界铁笔演法大判官、负风猛吏,名汉臣,一名忠义。《道法会元》卷八十一描绘其形象是:戴牛耳幞头,朱发铁面,银牙如剑,披翠云裘,皂靴,左手执雷簿,右手执雷笔,上有火光。 《清微元降大法》卷十三载其形象是:牛耳幞头,青面,金甲,金发须,电目,银牙,绿袍,着皂靴,左执簿,右执火笔。
12、飞捷张天君
飞捷张天君为雷霆三帅,邓、辛、张之三。道经中称之为雷霆行令飞捷报应张天君、火雷飞捷报应使者、直符飞捷报应使者。名亚,一名珏,字元伯。《道法会元》卷八十一描绘其形象是:天丁冠,恶鬼相,青色,金甲朱衣红履,执斧。卷九十载其形象是:肉角肉翅,朱发,赤身,凤爪,天丁冠,风带,左手召雷旗,右手雷斧,跨黑龙。《法海遗珠》卷四十描述其形象是:面带赤色,交脚幞头,黄抹额,身穿黄金甲,窄袖小袍,风衣飞带,结袴绿靴,执铁斧,乘雷电火光。
据《无上玄元三天玉堂大法》卷二十四说,张元伯本为五部鬼帅之一,后为祖天师张道陵收伏,归心正道,以忠信位列雷府直符使者。
按《女青鬼律》卷六载有五方鬼主:东方青炁鬼主姓刘,名元达,领万鬼,行恶风之病;南方赤炁鬼主姓张,名元伯,领万鬼,行热毒之病;西方白炁鬼主姓赵,名公明,领万鬼,行注炁之病;北方黑炁鬼主姓钟,名士季,领万鬼,行恶毒霍乱心腹绞痛之病;中央黄炁鬼主姓史,名文业,领万鬼,行恶疮痈肿之病。 这五方鬼主因祖天师张道陵收伏而归正,受命总摄瘟司,不再为恶。
署名宋代道士王文卿,神霄派祖师作的《火雷序》认为,雷霆三帅都是元始祖炁所化生。火雷由一炁兆形,强名飞捷张珏,谓之玄炁,乃洞神之尊神。从一生二,二炁兆形,强名都督辛,火+利,谓之元炁,乃洞玄之尊神。由二生三,三炁兆形,强名欻火邓燮,谓之始炁,乃洞真之尊神。三神本一神,一体分三身,初无分别,随机变化。
白玉蟾《雷霆三帅心录》则认为,三帅都是伏羲的后裔。太昊伏羲氏,风姓,有子二人,长曰祝融,字伯庸,即今南斗火宫;次曰郁光,字伯温,就是欻火大神邓帅。邓帅以功封于邓墟,因以为氏,本出风姓,故号曰风后温。自伏羲、神农、黄帝递传至帝喾高辛氏,有二子,长曰傒,次曰隆延。辛帅为隆延第二子。帅本高辛氏之后,以祖之字为氏,故姓辛。隆延长子曰扶风,扶风之子曰挚收明,即张帅。以功封于张地,因以名氏,故姓张。白玉蟾认为,雷霆三帅,本一家人也。自前至今,莫不知主帅为欻火邓伯温,判官为负风辛汉臣,使者为直符张元伯。
13、月孛朱天君
月孛朱天君,道经中称为太乙月孛流光朱天君、太乙玉玄元帅华阴流光朱天君、太乙月孛流光冲元符使、九天飞罡捉祟轰雷掣电太乙月孛雷君。《道法会元》卷一百四十八载其形象是:玉色,女质,三目,皂服,朱履,玉冠,手执金钺斧,有一月像,带剑。 卷二百一十五说该神姓朱讳光,天人相,披发裸体,黑云掩脐,红履鞋,左手提旱魃头,右手仗剑,骑玉龙,变相青面獠牙,绯衣,仗剑,驾熊。 《清微元降大法》则谓神名朱兴,该书卷二十五描绘其形像是金凤翅,兜鍪,绿面,三目,赤发,满月相,金甲,朱衣,朱履,左手执火珠,右手执戟。
月孛为道教所崇奉的星宿神十一大曜,日、月、五星、罗睺、计都、紫炁、月孛之一,称太一月孛星君。李思聪编《洞渊集》卷七载:太一月孛星君,主九天之下一切凶杀。星君戴星冠,蹑朱履,衣玄霞鹤寿之帔,执五简,带七星宝剑,垂白玉环佩。逆行黑道,顺之则吉,逆之则凶。
《太上三洞神咒》卷六有召月孛朱天君咒:至阴之精,金木化生。玉枢敕命,太一雷君。裸形披发,三界横行。手持宝剑,掣电流金。雷霆听令,役使万灵。神剑一下,邪鬼灭形。
15、清微教主祖元君
清微教主祖元君,即道教清微派的创始人祖舒。据《清微仙谱》,祖舒,一名遂道,字昉仲,乃月孛星神化身,降生于唐昭宗时。广西零陵郡人。面枣黑色,大目,身长七尺。生而灵异,父母莫能禁,遂入道,遍历名山。至桂阳军江渚石上,遇护明元妃化身灵光圣母,授以清微自然先天之奥。继至西京附近山中,遇泰清太玄文元君,授以上清、灵宝、道德、正一之旨,于是祖舒乃会通道教五派之奥,统辖雷霆。治清微洞照府,主持教法。道经中尊称清微侍元上宸玄都总真九气元灵夫人、太皇景明洞阳金阙昭凝妙道保仙元君。
16、清微教主魏元君
清微教主魏元君,即道教上清派祖师魏华存,清微派尊之为清微教主高元宸照太初元君。清微派以魏元君为祖师,祖元君为宗师。
魏华存,251-334,字贤安,晋代女道士,道教称之为紫虚元君、南岳魏夫人。山东任城人。司徒魏舒之女。幼而好道,静默恭谨。志慕神仙,常服胡麻散、茯苓丸,吐纳摄生。欲别居闲处,父母不许。年二十四,父母强命嫁给太保掾南阳刘㐅,字幼彦。生二子,长名璞,次名瑕。刘㐅任修武县令,夫人随往。二子长大后,即别居,专心修习于静室。晋成帝时,清虚真人王褒等众真下降,授以《上清经》三十一卷。夫人于咸和九年,334羽化。后又于兴宁二年,364降神,授杨羲上清经箓。
17、洞玄传教马元君
洞玄传教马元君,名士清,为白玉蟾弟子。《道法会元》卷一百四十七载,泉州马居士有女,及笄,不愿成家,自幼焚香斋戒,愿遇至人。一日感召白玉蟾真人降临,付以洞玄之法。至元十八年,1281,泉州大旱,中书左丞蒲寿庚命僧道祈祷无应。其门人曰:市舶司马居士有女,道法昭著,可令祈祷。蒲左丞带属官翁法建诣坛下请雨。元君约以三日为限。至期,果然降雨。蒲左丞束帛来谢,元君不受,愿遵神命,收翁法建为徒。蒲左丞应允。元君遂传法于翁法建,翁法建传法于薛师淳、赵菊存、丁松隐等人。
《法海遗珠》卷一载洞玄雷法传承是:洞玄教主妙行真人神霄玉枢青灵雷霆天君辛忠义太微侍宸洞玄高明君白玉蟾紫霞扶风洞玄元明君马士清洞玄通明中侍卿翁法建洞玄元明崇侍卿薛师淳。
明郑真《荥阳外史集》卷五十《洞玄传宗画像赞》,谓世言洞玄雷法以刘真君为宗,其次则白玉蟾、马玄君。玄君,马太守之女,渡海不死,闭目随风,至泉州坠地,叩泉之道观,即其故宅也。遂事玉蟾为弟子。又其次则汪雷日、薛洞玄、丁松隐、倪了然,凡七传。此文所说的马玄君,应为马元君之误。刘真君,即玉府刘天君。
18、混元教主路真君
混元教主路真君,即路大安。元代道士赵道一所撰《历世真仙体道通鉴》卷二十一有传,谓真人姓路名光,又名大安,西蜀大宁军内黄县人,后徙居婺州。生于汉顺帝汉安元年,142九月十五日。博通经史,历三国鼎分,晋室肇造,仕途不顺,遂舍家修道。晋武帝太康五年,284,遇一老叟,授以六天如意大法经箓。后又梦太上老君命玉童赐玉钥匙十事。永康元年,300,疫毒流行,真人敬施符水,点混元灯,越三旬间方息。次年,野兽入城,真人以混元法治之。惠帝赐以金帛,真人不受,遂居华山,以混元箓传丁义,以混元经传郭璞,以混元法传许逊,以混元针灸传朱桃椎。太安元年,302八月十二日辞世,其混元法行于世。
道经中尊称路大安为混元开教大慈普惠路真君、混元启教祖师路真君。
19、混元教主葛真君
混元教主葛真君,即道教灵宝派祖师葛玄。
葛洪《神仙传》卷八载,葛玄,字孝先,丹阳人。生而秀颖,性识英明,经传子史,无不遍览。年十余岁,父母俱丧,乃遁迹名山,参访学道。从仙人左慈受《九丹金液仙经》。修道虔诚,感太上老君与太极真人降于天台山,授《灵宝经》、《洞玄经》、《大洞经》及上清、灵宝、洞神、太一、涂炭诸斋法。吴大帝孙权召见,强留之,不久即仙逝。
葛洪《抱朴子内篇金丹》载,葛玄以其书传弟子郑隐,郑隐再传葛洪。
道经中尊称葛玄为太极左宫仙公冲应孚佑真君。
20、神霄传教钟离真仙
神霄传教钟离真仙,即道教全真派北五祖之一的钟离权,也是世传八仙之一。
元代道士赵道一所撰《历世真仙体道通鉴》卷三十一有钟离权传,谓真人姓钟离,名权,后改名觉,字寂道,号和谷子,一号正阳子,又号云房先生,燕台人,一云京兆人。及壮,仕晋为大将,统兵出战西北土蕃。两军交锋,忽天大雷电,风雨晦冥,不战自溃。真人独骑奔逃山谷,迷失道路。遇一胡僧,引至一村庄,见一老人披白鹿裘,即东华帝君王玄甫也。真人哀求度世之方,老人授以长生真诀。真人遇师之后,云游天下。后在长安点化吕洞宾。二人关于学仙之事的问答,施肩吾编为《钟吕传道集》。
元世祖至元六年,1269,敕封正阳开悟传道真君。元武宗至大三年,1310,加封正阳开悟传道垂教帝君。
21、神霄传教吕真仙
神霄传教吕真仙,即道教全真派北五祖之一的吕洞宾。他是世传八仙中名气最大的一位。
据载,吕真人名岩,字洞宾,号纯阳子,常自称回道人或回山人,故世人亦呼为回仙。其籍贯一云关中,今陕西,一云河中府永乐镇,今属山西芮城县。传为唐代礼部侍郎吕渭之孙。生于唐德宗贞元十四年,798四月十四日。早年业儒,热衷科举。或云屡举进士不第,或云唐文宗开成年间,836-840中进士,或云唐敬宗宝历元年,825中进士。传说在长安酒肆中遇钟离权以黄粱一梦点化,遂弃儒学道。后又遇火龙真人传天遁剑法,苦竹真人传驱使鬼神之术,崔希范真人传内丹术。得道后,发宏大誓愿,以度尽众生为己任。常显迹世间,慈心接物,传道度人。 北宋时流传最广的吕洞宾事迹,一为过岳阳楼,唯有城南老树精识其为神仙; 二为过吴兴沈东老家,饮酒题诗。
元世祖至元六年,1269,敕封纯阳演正警化真君。元武宗至大三年,1310,加封纯阳演正警化孚佑帝君。
22、火德谢天君
火德谢天君,又称太乙火铃大将流金飞火谢神君、流金火铃谢大仙火、苍牙霹雳大仙谢仙火。《法海遗珠》卷十一说:有神人谢仙火,即七十二部风火之总领也。 《道法会元》卷一百二十二载其形象为:虎头,熊耳,象牙,鸟喙,龙爪,鹿角,额上一小羊头,浑身龙甲,手足上各有一蛇,乃四蛇缠于手足,蛇各吐火。 卷一百四十八载其名为谢炎,其形象是:黑面黑须,怒容,三目,玉冠,绛服,朱履,手执玉钺斧,其上有一日像,带剑。
谢仙火之名在宋代曾广为流传。欧阳修撰《集古录》卷十载,岳州华容县废玉真宫的柱子上有倒书谢仙火三个字。有人问衡山女子何仙姑,仙姑说,谢仙为雷部之鬼,夫妇皆长三尺,其色如玉,掌行火于世间。后有闻其说者,于《道藏》中检之,确实载有谢仙名字,主行火。王得臣撰《麈史》卷二则说是岳州太守滕宗亮,字子京问永州何仙姑,答以雷部中神,兄弟二人,并长三尺。
《三教源流搜神大全》载谢天君的事迹是:天君姓谢,名仕荣,字雷行。生于唐贞观初。性烈貌恶,不畏豪强。为山阴令时,上司索贿千金,仕荣不从,反举报上司贪污行为。上司怒,以各种方式刁难他,甚至欲置之于死地,他都能一一化解。役愈苦而才愈辩,事愈险而功愈奇。其赤心烈节,炳于天日,玉帝授以火德真君之职,执金鞭,驾火轮,头顶道冠,以司亢阳之令。
23、玉府刘天君
玉府刘天君,又称玉府主帅九阳上将苍牙铁面刘天君、九斗阳芒流金火铃威雷浮光刘天君、火铃大将、洞玄三五少阳铁面神王、洞玄九阳苍牙铁面神王。其名一作刘明,一作刘矩,字神光。《道法会元》卷一百四十八载其形象,一是:黑面少颜,怒容,绯袍,撒开红发,金鞭金甲,足蹑水轮,手擎火轮; 二是:黑面老颜,苍牙朱发,绯袍金甲朱履,手执戟,足蹑火轮。
刘天君为洞玄雷法主将。《道法会元》卷一百四十七载,白玉蟾遇辛天君,辛天君击案三声,而刘帅立现。辛君曰:此将司雷霆风雨之权,掌枢机二台之职,护帝驾出入,能救民疾苦,事无大小,叩之即应。今以授汝。其职则上殿卷帘大将军、九天云路护驾使、枢机二台节制使、神霄玉枢洞玄执律苍牙铁面刘神君,其法则名洞玄玉枢雷法。
《三教源流搜神大全》则说:刘天君名后,东晋人,岁次庚子八月十二日生于岷江渔渡中。一日,其母来到江边取水,刘后从母亲背上掉入江中,恰好旁边有飘浮的木板,幸免溺水。其父异之。家贫,送给罗真人作侍读,遂精于五雷掌诀。祈雨祷晴,无不应验,民众为之立祠。皇帝敕封玄化慈济真君,玉帝敕封掌玉府事。
24-25、宁大天君、任大天君
宁、任二大天君在道经中常常一起提到。《道法会元》卷一百四十七称为阳光霹雳宁神君、阴精霆烈任神君。 卷一百四十八载,宁天君为左垣运雷阳光元命大将,名烈,字中慈,其形象是:青色面,狼牙,火冠,绯袍,金甲,执雷斧钻;任天君为右垣运雷阴精元应大将,名忠,字居仁,其形象是:火色面,狼牙,火冠,皂抱,金甲朱履,执雷斧钻。 《法海遗珠》卷一亦载:阳光胜威轰火大神宁烈,青红色面,狼牙,火冠,朱发,绯袍,金甲,执雷斧钻;玄精火铃黑律大神任忠,青鬼面,朱发,绯袍,执火剑。又相:水色面,狼牙,火冠,皂袍,金甲,朱履,执雷斧钻。
26、雷门苟元帅
雷门苟元帅,又称阳雷神君、神烈阳雷苟天君、上清主火运阳赤灵神烈苟天君、雷门左伐魔使知南极天枢院事总辖雷霆都司一府二院三司事苟元帅。名留吉,一名翌冲。
清微派尊之为行法主帅。《清微神烈秘法》称之为清微主帅上清神烈阳雷神君苟留吉,其形象是:金冠,黑面,三目,赤发,金甲,朱衣,朱履,手执金锤钻。 《清微元降大法》卷二十四载其形象为:金冠,赤发,青面,金甲,朱衣,金锤钻,统兵二万众。 《道法会元》卷四十六载其形象为:红须发,金冠,青面,赤衣,手执斧槌。 卷一百四十六载其形象为:欻火相,无翅,觜不尖,青面,红天衣,紫结巾,欻火脚,执雷锤钻。
《三教源流搜神大全》载:古雍州地界有神雷山。每年二月惊蛰时,雷气发扬。至秋天,雷藏地中,作鸡状,入于鸡岩内。时值八月,当地有姓新名兴者,字震宇,家贫,入山采薪以养母。见岩石中有五只鸡,获而归,献与其母。母将其中四只纳入鸡栅,另一只准备烹食。鸡作人言,称自己是雷,不能吃。其母不听,被雷击死。新兴卖薪买酒回来,见母被雷击死,大恸,欲槌死鸡栅中的四只雷鸡。由于其母将内衣覆于鸡栅上,雷鸡不能震雷。雷神哀其孝心,遂变为道士,到他家里,说愿意听从他的驱使。新兴吃了雷神给的十二火丹,变成妖头鸟嘴,两肩生翼。天帝感其至孝,封为雷门苟元帅。
27、雷门毕元帅
雷门毕元帅,又称阴雷神君、神化阴雷毕天君、上清主水运阴黑灵神化毕天君、雷门右伐魔使知北极驱邪院事主管雷霆都司军辖事毕元帅。名宗远,一名山则。
清微派尊之为行法主帅。《清微神烈秘法》称之为清微主帅上清神烈阴雷神君毕宗远,其形象是:披发,面赤,皂衣,金甲,跣足,手执铁简。 《清微元降大法》卷二十四载其形象为:玉冠,微黑面,略有须,全身金甲,皂衣,执斧。 《道法会元》卷四十六载其形象为:披黑发,赤面皂袍,手执金简铁札。 卷一百四十六载其形象为:欻火相,青面,皂衣,欻火脚,执斧锤。
《三教源流搜神大全》载:雷藏地中,寄胎于田间千年石乳,诞生成人。长大后自名田毕,修炼于法泸岩下。曾助女娲氏炼石补天,又助轩辕黄帝打败蚩尤。轩辕拜以龙师之职,田毕不受,隐于华胥之境,因名田华。唐尧时十日并出,赤地千里,田华奉上帝之命,巡行天上,人间得以风调雨顺。到了汉末,妖魔纵横,奸邪百出,玉帝封以雷门毕元帅之职,敕掌十二雷霆,辅佐玄天上帝诛瘟役鬼,上管天地水旱,下纠群魅出没,中击不仁不义等辈。
28、灵官马元帅
灵官马元帅,又称都天罡主正一灵官横天马元帅、正一魁神灵官马元帅、混元都统灵官马元帅、金臂圆光火犀大仙正一灵官马元帅、南宫都统大元帅节度火府斗司兵马三界防御大将军炎灵赤明真君马元帅。名胜,字德先。
《道法会元》卷三十六载马元帅的形象是:青面朱发,白蛇冠,三目,金甲绛袍,绿靴,背火瓢,仗剑,白蛇从后。 卷二百二十四载马元帅三头九目,六臂蓝身,两手火铃火索,两手金枪金砖,两手斗诀仗剑,青面赤须,坚红发,蹙金罗帽,绯抹额,绛袍金甲,玉束带,天带绿吊鞹靴,足踏火轮,白蛇绕轮,中吐火,背负火瓢,火鸦万群,部领十二员副将,乃南方火帝也。
《道法会元》卷二百二十二、卷二百二十四说,今之法官但知灵官姓马名胜,皆未究其源流。灵官其实乃天将,天将岂有姓名?且散则成炁,聚则成形。灵官即南方火中之精,火中之王,火中旺炁。南方属午,午属马,灵官即借马字为姓。南斗有六星,第六星为,鬼+胜,即为灵官之名。又说,午上月是胜先,故以胜字为名,字德先。玉帝观其威烈,赐以旭字为隐讳。盖旭字阳极也。
《三教源流搜神大全》载:马元帅凡三显圣。原是至妙吉祥如来化身,以其灭焦火鬼魂,有伤于慈,降凡投胎于马氏金母,面露三眼,因号三眼灵光。生下三日,能战斩东海龙王,以除水孽。继以盗紫微大帝金枪,而寄灵于火魔王公主为儿,复名灵耀。受业于大惠尽慈妙乐天尊,获授三角金砖,变化无边。遂奉玉帝敕,收服妖魔,造福百姓。帝授以左印右剑,掌南天事。琼花宴上,因金龙太子傲侮,灵耀发怒,火烧南天关。不得已,又入世投胎,为一胞五兄弟。后为救母出地狱,又大闹酆都。如来佛祖为之解和,玉帝敕封为玄帝部将。
马元帅又被称为华光天王,其演义故事,见于明代余象斗编《五显灵官大帝华光天王传》,简称《南游记》。
29、都督赵元帅
都督赵元帅,又称正一玄坛赵元帅、金轮执法赵元帅、神霄如意玄坛赵元帅、正一龙虎玄坛金轮如意执法赵元帅、九天雷路神捷上将玄坛赵元帅,其全称为:高上神霄玉府大都督、五方巡察使、九州社令都大提点、直殿大将军、主领雷霆副元帅、北极侍御史、三界大都督、应元昭烈侯、掌事定命帐设使、二十八宿都总管、上清正一玄坛飞虎金轮敕法赵元帅。
《道法会元》卷二百三十二《赵元帅录》载,元帅姓赵名朗,一名昶,字公明,终南山人。秦时避世山中,精修至道,功行圆满,玉帝敕封为神霄副帅。到了东汉时期,祖天师张道陵在龙虎山修炼大丹,飞神奏帝,请威猛神吏为之守护,上帝即派赵公明任正一玄坛元帅,护卫天师。天师飞升之后,永镇龙虎山。
《赵元帅录》又说,凡是公平买卖,求财运亨通,对神祈祷,无不如意。 故民间亦奉赵公明为财神。
按《女青鬼律》所载,赵公明本乃五方鬼主之一,为西方白炁鬼主。 《无上玄元三天玉堂大法》卷二十四说,五部之鬼,自受祖天师张道陵誓约之后,归心正道,故赵公明以威直充玄坛大将。
《道法会元》卷一百八十八载其形象是:面黑色,须胡,穿皂靴,金甲皂袍,手执铁鞭。 《法海遗珠》卷三十六载其形象是:紫黑色面,胡须,圆眼,铁幞头,黄抹额,金甲皂袍,绿靴,左手提铁索,右手仗铁鞭,乘黑虎。
30-31、虎丘王元帅、虎丘高元帅
王、高二元帅在道经中常常一起提到,称之为左垣大将王元帅,名真;右垣大将高元帅,名万。
《三教源流搜神大全》则说:王帅名铁,高帅名铜,生于福州之南,周厉王时人。二人相遇于洛阳,结金兰之交。二人同仕于韩王,力谏而不听,遂辞官而去。一日,王铁得知高铜出门往南岭,大吃一惊,说南岭是虎穴所在,急往救之。不久,高铜返回,得知王铁为救他而往南岭,赶紧追去。王铁遇虎,力杀之。二人相遇,互道缘由,欣然携手而归。时人视为真正的铜铁友谊。玉帝敕封二人为虎丘长。
32、混元庞元帅,45、洞神刘元帅
庞元帅与刘元帅在道经中常常一起提到。
混元庞元帅,在道经中称为八卦洞神天魂正将、上清八卦洞神主法大元帅、妙道广济真君,名灵。其副帅为刘元帅,称八卦洞神地魄副将、上清八卦洞神掌法副元帅、妙道显济真君,名通。
《道法会元》卷一百九十五载,庞元帅坐镇中宫,统摄八卦将吏所任之事。凡有行持,先召此将,动报吉凶,然后行事;刘元帅辅佐主帅,运守中宫,统隶八将。凡进遣章表应干事务,先召此将,如意行事;二将并如玄帝相,披发跣足,左红袍,右皂袍,仗剑。 卷一百九十七载:主帅庞灵,青面蓝身,红袍红裙仙带,左手斗印,右手仗剑,乘青龙,云气从之。副帅刘通,黑面黑身,皂袍青裙仙带,左手雷局,右手执雷槌,乘白虎,风声从之。
混元庞元帅,《三教源流搜神大全》作混炁庞元帅,谓帅姓庞,名乔,字长清,汉口人,生于汉代。以摆渡为业。重阳日,一客急归,遗百金于船上。次日来寻,庞乔原封不动归还。除夕前二日,观音菩萨化身一妇人求渡,庞乔事忙,其父摆渡,返回时江风大作,船覆。庞乔跳入江中,奋勇救父。众鬼为找替身,屡掀狂澜,庞乔乃水府之精气化身,得以无恙。玉帝敕封庞乔为混炁元帅,手执金刀,降阴魔,除阳恶。
33、仁圣康元帅
仁圣康元帅,道经中称为急报无佞康元帅、灵佑灭瘟忠烈元帅、广灵昭惠使。名应,一名保裔。为东岳十太保之一。
关于东岳十太保,《道法会元》卷一百五十五说是温玉,即温琼、李真、铁胜、刘琦、姚正、张蕴、康应、岳胜、孟云、韦彦。 卷二百五十八则说是温玉、李文真、铁胜、刘仲、杨文贵、康应、张蕴、岳昊、孟云、韦彦卿。 《东岳大生宝忏》载十太保是:翊灵昭武使温元帅,顺灵昭化使李元帅,协灵昭济使铁元帅,镇灵昭赞使刘元帅,通灵昭佑使杨元帅,宣灵昭庆使张元帅,广灵昭惠使康元帅,安灵昭应使岳元帅,显灵昭利使孟元帅,永灵昭助使韦元帅。
南宋吴自牧撰《梦粱录》卷十四亦提到东岳十太保:广灵庙在石塘坝,奉东岳温将军,请于朝,赐庙额,封自温将军以下九神,皆锡侯爵。曰:温封正佑,李封孚佑,铁封灵佑,刘封显佑,杨封顺佑,康封安佑,张封广佑,岳封协佑,孟封昭佑,韦封威佑。
康元帅本为东岳大帝佐神,称康舍人。《宋会要辑稿》载:威济善利孚应王庙,在江南东路信州弋阳县东岳行宫内,佐神康舍人威济公祠,光尧皇帝,即宋高宗建炎二年,1128九月封威济王。四年,1130十二月,加封善利二字,以王师收捕魔贼,助功显灵,从都统辛企宗请也。绍兴二十六年,1156正月加封今号。 又载:英烈王庙,弋阳县威济善利孚应王,庆元二年,1196六月加封威济善利孚应英烈王。 《地祇上将温太保传》所载康应封号,与《宋会要辑稿》所载,相差一个字,为威济善利孚惠英烈王。该《传》说康应奉都大城隍委掌瘟司,检察善恶,后虚靖天师张继先收为地祇十将之第六将。
明代周思得编纂的《上清灵宝济度大成金书》卷三十五载东岳大帝佐神有忠显威济善利孚应昭烈王,即康元帅。
《三教源流搜神大全》载:康元帅负龙马之精,于仁皇炎德九年降生于黄河之界。父康衢,母金氏。生而慈惠,不伤胎,不折夭,不虐孤寡,不履生气,即使是虫蚁也不轻杀。时有鹳刍为老鹰所逐,帅救而哺之。后鹳含长生草以献。仁慈之名声闻于天,天帝封之为仁圣康元帅,以掌四方社令。
到南宋后期,北宋名将康保裔也被人们尊奉为康元帅,与康应合而为一。
据《宋史忠义传》,康保裔,河南洛阳人。出生将门,祖父、父亲都战死沙场。保裔为人谨厚好礼,喜宾客,善骑射。承世荫,也做了将领,在后周屡立战功。开宝中,又从诸将破契丹于石岭关。累迁至高阳关都部署。咸平二年,999,契丹大举入侵,保裔率兵赴战,陷入重围。手下劝他化装突围,保裔说:大难当前,不能苟且偷生。于是率兵与敌人决战二日,杀伤甚众。最后矢尽粮绝,援兵不至,全军覆没。当时真宗皇帝驻扎在大名,听到康保裔战死了,非常震惊难过,罢朝两日,追赠康保裔为侍中。
康保裔殉国后,其忠烈事迹广为流传,民间多立庙祀之。由于此前民间已有康王,东岳太保康元帅信仰,二者遂逐渐合而为一。南宋欧阳守道撰《灵佑庙记》,已明确称康王即康保裔:敕赐灵佑庙威显善利灵应英烈王,神姓康讳保裔,国初北边名将也。欧阳守道说,康保裔是洛阳人,死于河间,平生未曾到过江南,但宋室南渡以后,却屡著威灵于江南,其故何在?欧阳守道认为是其生前忠烈,死后英灵之气仍以宋室为依归,中原沦陷,宋室南渡,康保裔之英魂毅魄也随之显灵于江南。
34、太岁殷元帅
太岁殷元帅,道经中称为都天太岁至德殷元帅、地司猛吏殷元帅、上清武春猛吏太岁至德尊神、天心地司起煞猛吏太岁殷元帅、北极御前显灵体道助法馘精灭魔地司猛吏太岁大威力至德元帅、上清北帝地司太岁大威德神王至德主帅殷元帅。
殷元帅名郊,乃殷纣王之子。至元庚寅(1290)彭元泰为《天心地司大法》所作后序称,殷元帅乃三天纠察使,上古帝子,悟道成真,功高所著,变化难量。上帝以其有神通之力,委降伏星煞,普济黎庶。
《法海遗珠》卷三十载:地司太岁殷郊将军,天人相,碧色面,项带十二骷髅,绯袍,皂带缠於腰间,跣足,左手黄钺,右手金钟。 《道法会元》卷三十七载其形象是:青面束发,顶中作髻,红须鬓,朱衣大神。顶上一髑髅,项下九髑髅,左手持金钟,右手执黄钺,乘九头金牛。 卷二百四十六描述其形象是:丫髻,青面,孩儿相,项带九骷髅,额带一骷髅,裸体,风带红裙,跣足,右手黄钺,左手执金钟。 卷二百四十七谓其形象是:青面青身,金冠,朱发,绯抱皁缘,绞扎腰间,上左手托日,右手托月,下右手钺斧,下左手金钟,项上悬挂十二骷髅,自午方五色云中至。
《三教源流搜神大全》载:殷元帅为纣王皇后姜氏所生。出生时为肉球包裹,纣王爱妃妲己奏为怪物,遂弃之于效野。适逢申真人经过,识为仙胎,乃抱归。取法名金叮奴,正名金哪吒,缘其弃郊之故,乳名殷郊。七岁,乳母告以出身。殷郊得知母后为妲己所害,誓愿报仇。申真人悯其孝心,命其往八宝洞中取宝物,殷郊挑选黄钺、金钟。先乘海马下山,收二神将;又往扫帚山歼灭十二丧门哭鬼,将其头串成骷髅挂于颈上。后助武王伐纣,斧劈妲己。玉帝敕封为地司九天游奕使至德太岁杀伐威权殷元帅。
35、考校党元帅
考校党元帅,笔者尚未在道经中找到出处。《地府十王拔度仪》载酆都岱岳府有考校罪魂司。
《三教源流搜神大全》载:党元帅名归籍,怀州人。父名何,母陈氏。其人貌黑心不黑。任昭察使,廉明正直,狱无冤案,民无怨辞。民谣赞之曰:党不党,见五脏。案临籍,秉天日。黑判官,人鬼泣。何家宰相民考妣。玉帝敕封,掌考校,以察天下恶过。
36、酆都孟元帅
酆都孟元帅,道经中称为酆都巨天力士孟元帅、酆都巨天力士追摄行刑元帅、典狱鞠勘使者、拷鬼大将。名锷。酆都飞天八将或内坛八将之一。
《道法会元》卷二百六十一载其形象是:赤枣面,团眼,四方口,须胡,紫方巾,掩心铁甲,内青衫,外皂袍,穿靴,短裙,执八角大铁槌。 卷二百六十二载其形象是:黄巾青鬼,面赤发白,笠紫麻鞋,白袍银甲,手执铁棒。 《法海遗珠》卷三十九载其形象是:人形,恶鬼貌,胡须,黄包巾,皂(衤+卓)袍,铁甲,白结袴,黄皮䩺鞋,手提短柄金锤,出火光。
《三教源流搜神大全》载:孟元帅名山,生于戊申年八月十二日。为狱官,至年终,怜囚犯思亲之苦,约以十二月二十五日暂释还家,正月初五返回。届时800囚犯无一人爽约。孟山见囚犯有改过迁善之心,遂把他们全部放了。上司得知后,严令他将囚犯一一追回来,他决定以自己的一死来换取800囚犯的生命。遂立枪于窑中,欲自杀。天神适至,传玉帝敕命,封为酆都元帅。
37、翊灵温元帅
翊灵温元帅,道经中称为地祇上将温太保、地祇上将亢金昭武显德元帅、东岳地祇翊灵昭武使正佑侯温元帅、地祇司翊灵昭武显德上将火鸦蛮雷使者一炁温元帅。东岳十太保之首。
据《地祇上将温太保传》,神姓温,名琼,字子玉,乳名卓郎,温州平阳县人。生于唐朝。身长九尺二寸,武勇敢为。随大将郭子仪出战,担任先锋。在军中屡显神异,郭子仪欲杀之。温琼觉其意,遂逃至泰山下屠牛卖酒为生。后遇东岳大帝三太子炳灵公所化道人点化,遂悟而不再杀牛,为东岳庙化缘三年。一日在岳峰遇黄衣道人,道人告诉他,东岳大帝已写上他的名字,待其去世后,就可以成为岳府太保。道人让他塑自己的像立于庙前,温琼照办。殿前太保灌丘休告诉他,塑像若变,他就可以归职了。有孟云、韦彦二人,将其塑像改变模样,温琼来到庙里,站着便去世了,肉身不倒。温琼成神后,不受民间庙食,不以朝廷敕封为荣,行事无丝毫过失,东岳大帝诏封为地府冥司争取人案大典者。人之生死,皆由其掌管。宋太祖即位次年,温州大旱,温琼应民祈祷,降下甘霖。后虚靖天师张继先授以地祇正法。天师至青城山,遇魔鬼慈利大帝,温琼为其护法,殄灭群魔。天师保奏其为助法翊灵昭武大使太保。后又助天师徒裔吴道显灭邪神,道显奏闻东岳大帝,加封为四海都巡、九州检讨使。后又敕封提点天下神庙。
《道法会元》卷二百五十四《东岳温太保考召秘法》载温琼的事迹是:年方十二岁,秉性平直,容貌异常,不治世事,不务营家。诸书一览无遗,阴阳造化无不洞晓。及长不娶,不破天真。一夕遇神人入,身披金甲,执剑,祝曰:子禀性不凡,东岳奏上天帝,差汝充东岳都统兵太保,须立生容於岳下,然后必得魂神附归。温琼礼谢神人,遂命工塑容於东岳行宫殿内,日夕参拜东岳大帝。一日至殿内,忽见泥身变成青色,红发獠牙金眼。温琼在殿内站立解化。时人以其身供养,凡有告求,无不遂愿。因西蜀叶天师借岳兵收管瘟疫之鬼,太保现身,述说其事,愿与擒捉瘟鬼,救病安民。蜀民不经月皆获痊愈。后复现身曰:愿辅佐天下法官行持,捉祟治病。今有符文秘法,望为阐扬。叶天师乃将此法流传后学。
明初宋濂《温忠靖王庙堂碑》载,温琼字永清,温州平阳人。以唐长安二年,702五月五日午时生。七岁习禹步。十四岁通五经百氏及佛、道二教。二十六岁举进士不第,乃拊几叹曰:吾生不能致君泽民,死当为泰山神,以除天下恶厉。后来四川叶天师用其符除瘟疫,各地乃广为立祠。初封翊灵昭武将军正佑侯,宋末加封正福显应威烈忠靖王。
《道法会元》卷二百五十四说温琼又名褒,其形象是:身长九尺余,青面青手,獠牙唇红,发赤眉须赤,金眼狰狞,裹紫巾方顶,着雁花绿袍,金束带,黑吊鞹绿靴,豹皮棍,手执金骨朵,捉祟,仗剑出入。 《法海遗珠》卷三十七载其形象是:青鬼面,金睛,四利牙,头戴三尖帽,红抹额,皂长袍,红锦缘,小金束带,黄勒帛,袒胸前露,金甲掩心,绿靴,手提狼牙杖,骑白马,诸将侍从。
38、纠察王副帅,46、豁落王元帅
纠察王副帅与豁落王元帅可能是同一神将,即王灵官。道经中称为:雷霆都天豁落三五火车纠罚灵官铁面雷公王元帅、都天豁落猛吏赤心忠良制鬼缚神火雷霹雳灵官王元帅、南极火雷赤心忠良猛吏王元帅。
王灵官原为民间邪神,后经萨守坚真人感化而改恶从善,成为雷部神将。元刻《新编连相搜神广记》载,萨守坚行至湖南湘阴县,见人用童男童女生祀本处庙神。真人曰,此等邪神,应焚其庙。言讫,雷火飞空,庙立时焚烧,人莫能救。庙神在空中说:愿法官常如今日。自后庙不复兴。真人至龙兴府,在江边濯足,见水中有神影,黄巾金甲,左手拽袖,右手执鞭。真人问:尔何神也?答曰:吾乃湘阴庙神王善,被真人焚吾庙后,今相随一十二载,只候有过,则复前仇。今真人功行已高,职隶天枢,望保奏以为部将。真人曰:汝凶恶之神,坐吾法中,必损吾法。其神即立誓不敢背盟。真人遂奏帝授职,收为部将,其应如响。
据《道法会元》卷二百四十一载,王善向萨真人立下的誓言是:萨君曾有令,敕法以度人。滴血以为誓,普救诸众生。强邪并顽祟,疾速灭真形。早晚闻吾号,凭誓现真形。吾不助玄教,甘受天灭形。不是呼吾号,决不恕汝名。
《道法会元》卷二百四十一载其形象是:赤面红须发,双目火睛,红袍绿靴风带,左手火车,右手金鞭,状貌躁恶。 卷二百四十二载其形象是:赤面赤发,黄结巾,金甲红罩袍,左手执索,右手持铁鞭,绿靴,背负虎皮袋,状貌威恶。
39、先锋李元帅
先锋李元帅,道经中称为顺灵昭化使。东岳十太保之一。
《三教源流搜神大全》载:李元帅名封,于隋帝壬午年五月五日托胎于锦江口李芳之妻。素刚直,膂力过人。为邻居报冤仇,杀人后逃亡南海为寇。一日入海神庙,遇强盗,李封擒之,尽释其所掠男女。后于海中杀一巨鳄,使航船无风浪之虞。玉帝敕封先锋之职。
40、猛烈铁元帅
道经中称为英雄猛烈铁元帅、协灵昭济使。名定。东岳十太保之一。
《三教源流搜神大全》载:铁元帅名头,生于商纣王丙午年五月七日。幼而武勇,气排山岳,胆落天地。歼魔鬼于野火庙中,擒妖狐于紫虚楼下。玄帝邀其同升,封为猛烈元帅。
41、风轮周元帅
道经中称为北方风轮荡邪周元帅。名巨夫。
《太上三洞神咒》卷四有召风轮周将军咒:混沌浩荡,一炁初分。北方有将,号曰风轮。身长千丈,铁面将军。兴云吐雾,顷刻而生。队仗千万,涤荡凶神。或魔或鬼,或妖或精,或远或近,或亲或邻,风轮一荡,鬼无逃形。吾奉帝命,敢不遵承。火速荡动,要见分明。
42、地祇杨元帅
道经中称为酆都主将杨元帅、通灵昭佑使。东岳十太保之一。
《三教源流搜神大全》载:杨元帅名彪,汉代人,生于庚申年十月十六日。任廷尉长,秉公执法,不屈君命,不徇私情。上帝敕封地祇之任,下察五方之凶秽,幽按十二阎君之横纵,阳纠人间囹圄之曲直,阴鉴海岳之魑魅。
43、朗灵关元帅
道经中的称呼有:朗灵义勇关元帅,酆都馘魔朗灵关元帅,酆都追摄元帅,轰雷摄正青灵上卫上将关元帅,雷部斩邪使、兴风拨云上将、馘魔大将、护国都统军、平章政事、崇宁真君。即三国名将关羽。
关羽,字云长,河东解州,今山西运城人。与刘备、张飞为结义兄弟。受命统兵镇守荆州,后兵败被擒杀,谥为壮缪侯。事迹见《三国志关羽传》,此不赘述。
关羽在大功垂成之际被吴将吕蒙袭杀,临死自然是满腔怨怒。荆州民间惟恐关羽灵魂将其怨怒发泄于人间,危害一方,遂纷纷立祠祭祀。随着时间的流逝,关羽怨怒而死已被荆州人淡忘,而其勇武、忠义的高大形象逐渐植根于荆州民间信仰之中,成为平乱驱害、保护一方的善神。
关羽是何时进入道教神将系统的,尚不清楚。宋代一个著名的解州平妖故事,使关羽的神威广为人知。解州是北方重要的产盐之地。据出于元代的《宣和遗事》载,宋徽宗崇宁五年,1106夏,解州有蛟,在盐池作祟。徽宗诏命三十代天师张继先治之。不旬日,蛟祟已平,继先入见,帝问是何妖魅。继先回答说,昔轩辕黄帝斩蚩尤,后人立祠于池侧以祭祀蚩尤。近日其祠宇破败,故变为蛟,作祟境内,以求祭祀。帝问继先用何神除灭此蛟。继先回答是蜀将关羽,并让其在殿上显灵。
《道法会元》卷二百五十九载关元帅形象是:重枣色面,凤眼,三牙须,长髯一尺八寸,天青结巾,大红朝服,玉束带,皂朝靴,执龙头大刀,有赤兔马随。
《道藏》中有《太上大圣朗灵上将护国妙经》,谓关元帅受上帝敕命,为三界都总管,昼察阳元功过,夜判冥府鬼神。
44、忠靖张元帅
忠靖张元帅,鸡龙山刊本作忠翊张元帅,误。
忠靖张元帅,本为东岳大帝佐神,称张舍人。后来与唐代忠臣张巡合而为一。道经中称为铁纛地雷东平忠靖王张元帅、通天斩邪大将东平忠靖威烈元帅,主领东岳第八司。
据《宋要会辑稿》《临汀志》〔忠〕靖王祠条说,神为淮阴人张有严之子。唐开元元年,713八月十八日生,十四年,726七月二十五日入灭为神,护国救民,封成济侯。宋太祖亲征太原,川水泛溢,上忧之,冰忽合,师遂济。空中见神来朝,加征应护圣使者。熙宁五年,1072,升济物侯。宰相王安石令有司勘会灵显事迹,再封忠懿文定武宁嘉应侯。南渡以来,神复响答于浙间,而福建临汀尤显著,累封东平忠靖王。 《宋要会辑稿》又载,沅州城西的南岳张太保祠,政和二年,1112九月封灵佑侯。六年,1116十月,封佑顺灵显公。宣和七年,1125九月,赐庙额昭烈。高宗建炎二年,1128,封忠靖王。绍兴十七年,1147十月,封其妻曰协惠夫人。二十二年,1152二月,加封忠靖威显王。孝宗隆兴元年,1163七月,加封忠靖威显灵佑王。乾道七年,1171正月,加封忠靖威显灵佑英济王。
南宋《咸淳毗陵志》卷十四载:嘉应侯庙在资圣寺后,神姓张,夫人吕氏。始封嘉应侯,后封东平忠靖孚应王。东岳庙西庑亦有象设。
宋洪迈《夷坚支志》戊卷七信州营卒郑超条载,郑超梦至东岳第八司,主者升殿,语超曰:吾乃东平忠靖王,管人间生死案,正真无私。汝还世与人说不妨。 此神疑即张太保。
明王鏊撰《姑苏志》卷二十八载东平忠靖王祠,在苏州虞山南麓东。王鏊所述忠靖王之生平与加封情况,与据《宋要会辑稿》所引《临汀志》相同。
《古今图书集成博物汇编神异典》第五十一卷《神庙部》昭烈庙条载,庙在玉山县治南,元倪中记神在宋代封为王,元朝至正四年,1344始改封护国忠靖威显景佑真君。七年,1347,护佑海漕有功,复加洪济封号。奉祀官员皆以神为唐御史中丞张巡,惟蔡荐所记,神为张抃,系睢阳城陷时遇害的三十六人之一。
明田汝成撰《西湖游览志》卷十二载,杭州石佛山海会寺附近有康张庙,供奉威济善利孚应昭烈康元帅、东平忠靖洪济景佑张元帅。
明代周思德编纂的《上清灵宝济度大成金书》卷三十五载东岳大帝佐神有东平忠靖威显灵佑英济王,即张元帅。
有学者指出,可能是出于将民间信奉的张元帅纳入朝廷祀典的需要,人们逐渐将张元帅与受到历朝褒封的唐代名臣张巡合而为一。
按,张巡(709-757),祖籍蒲州河东,今山西省芮城县,出生于邓州,今河南省邓州市。天宝十五年,755,安史之乱中,张巡以真源,今安徽亳州西县令的身分,起兵守雍丘,今河南杞县。至德二年,757,移守睢阳,今河南商丘,与太守许远共同作战,在内无粮草,外无援兵的情况下,城破被俘,英勇就义。他以区区几千兵力,苦守雍丘、宁陵、睢阳等城,挡住数十万叛军近二十个月的围攻,显示了杰出的军事才能。朝廷追赠张巡为扬州大都督。其事迹见《旧唐书》和《新唐书》本传。
张巡死后,民间立祠祀之。奉祀的原因,一是感其忠义,二是惧其疫厉(因张巡死前曾有为厉鬼以杀贼之语)。
本来,祀张巡的庙称为协忠庙、双忠庙,与许远合祀,祀东岳太保张元帅的庙称为东平忠靖王祠。但后来张巡也被称为东平忠靖王,取代了原来的张有严之子。
《道法会元》卷二百五十七载其形象是青鬼面,白翻檐毡帽,白袍,玉束带,绿靴,手仗剑。
47、神雷石元帅
《道法会元》卷二十九载:副将石元帅讳圆,服色黑面红袍,关帅巾,长巾带。
《三教源流搜神大全》载:石元帅名神,相溪人,生于周宣王七年三月初四日。生时风雨骤至,龙挂天空,其父母曰:阿儿恐怕是个龙种。性敏净,长游关中,受业于关尹子,结庐于眉山之阳。时大旱,石氏虔诚祈祷,大雨立至,遂死而成神。上帝封为五雷之长,典威福击伐事。
48、监生高元帅
早期道经中载有监生度命君、 九天监生大神, 为主管生育之神。监生大神主掌九天监生司,属下有催生、保产等官将吏兵。高元帅应为监生司神将。《无上黄箓大斋立成仪》卷五十六载有催生保产高天丁。 《道法会元》卷一百九十六载有高元帅催生符。
一说高元帅即天蓬神咒中所说的高刁北翁。《道法会元卷》一百五十五载催生保产天丁高刁。 《法海遗珠》卷四十五载高刁北翁姓高名伯真。 《道法会元》卷一百五十六说:高刁北翁神将,姓起名渊。即三洞天中三元神王北都三杀大神。玄布缠头,皂衣大袖,左执金锺,右执玉锤,领兵万众,制御五瘟疫厉之鬼。
《三教源流搜神大全》载:高元帅名员,受气于始元太乙之精,托胎于苍州高春公家,母梅氏。甲子年十二月甲子日生。生时一团火光耀日,父母以为怪,投之江中。药师天尊抱之为徒。善医药,各种奇症皆能治愈。遇一仙木,虫蛀大洞,血水沥沥不止,高员怜而补之,结果虫子死于树中。虫子托于人言责之,高员以回生之术救活虫子。玉帝悯其为仁之不易,遂封以九天降生高元帅之职。
以上对《玉枢宝经》中48神的来历作了初步探讨。更进一步的研究,尚俟来日。因为语言问题,这次未能参考韩国的有关《玉枢宝经》的研究成果。今后将加以补充而进行更加深入的研究,并且希望能够尽早对大巡真理会的48神将进行比较研究。
,本文载韩国大巡思想学术院主办的《大巡思想论丛》第22卷,2014年3月出版





